登录
|
注册
,
退出
网站首页
最新动态
政策宣传
就业信息
创业服务
学历提升
综合服务
孵化基地
合作企业
证书认证
当前位置:
网站首页
>
政策宣传
>
通知公告
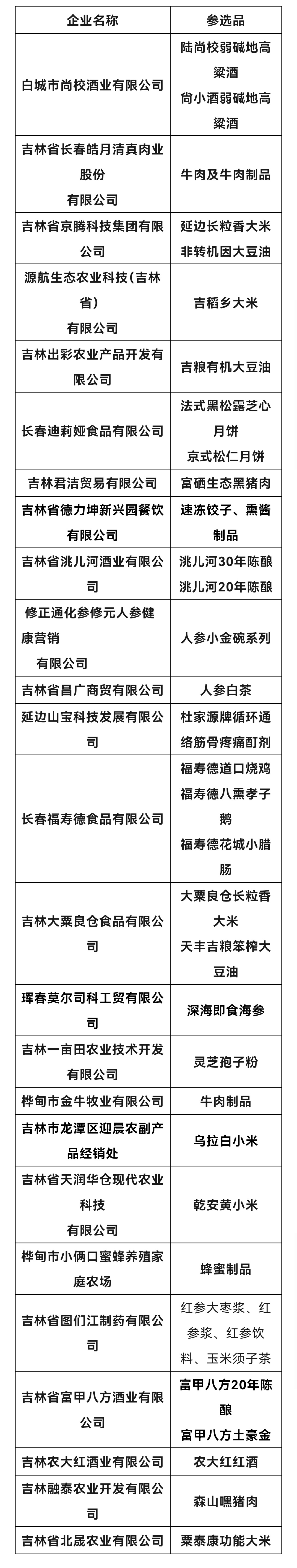
“吉戎号”军创优品评选认定名单(首批)
来源:admin
时间:2026-01-31
按照《吉戎号军创优品征集评选管理规定》,经层层选拔、专家评审,白城市尚校酒业有限公司等
25家军创企业的35个特色产品获得“吉戎号”军创优品首批认定资格,他们是:
相关链接
中华人民共和国退役军人事务部
吉林省退役军人事务厅
长春市退役军人事务局
中国双拥网
中国军网
军队人才网
小程序